指标介绍:
本公式根据网络大神的经典视频和语录进行的总结,分辨出各种市场中各种股票的明确定义。明确一个关键的问题,为什么有些板块上涨而板块内很多股却不涨,而有些股却能持续的上升呢?那是因为市场的5000只票里,资金关注的个股永远就是龙头,核心,中军,抱团,除了这些股以外不就都是跟风和杂毛票。该公式基本解决了个股在板块内的定位,确定了每一波板块或市场上涨中的个股的地位。
该公式经过不停打磨,且经过实战验证,在热点板块里找寻合适的股票,短线或波段都可以关注的是中军,市场弱势可以考虑抱团,市场情绪强势时可以考虑龙头接力,在实战中该公式可以直接进行板块内个股的排序。
很多的操作上的细节,各位朋友也可以在实战中找到相应的秒招,该公式就是让你远离杂毛和跟风票,聚焦热点板块里的资金重点青睐的票,而提高你的选股能力和交易胜率。
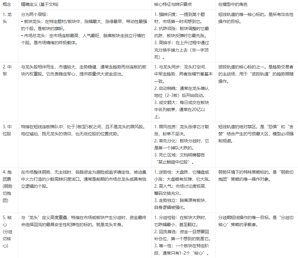
大家其实对龙头,中军,核心,抱团票都有一个误区,比如通达信里的板块龙头或行业龙头,他不一定是板块启动时的龙头或中军,所以很多产生误区的就会在板块里找一些行业的龙头来进行操作。但事实上每次热点板块的启动时,他的龙头都不相同,也不一定是行业里的龙头。其实他们都是资金关注而走出来的,才算是龙头,核心。这个公式就是根据这个逻辑而明确了在不同阶段,不同板块的运行走势的情况下,明确个股的地位定义。帮助大家简化这个过程,直接确认龙头核心,然后根据不同位置,不同的交易习性,自行去选择个股,但起码会减少大家选到杂毛的概率。
【标签含义】
★总龙头:市场最高连板(>=5板)
★龙头:板块龙头(3-4板或一字板启动)
★核心:龙头中的龙头(评分最高)
◆中军:大资金战场
★抱团:弱市中的情绪载体(曾总龙头)
★分歧:大盘分歧日的抗跌龙头
中位:3-5板跟风股,禁止操作
核心概念精确定义:
![图片[1]阿尔法指标网-提供金钻指标以及精品亲测实战指标公式,汇集各大股市名师高手教程、股市战法交流等.....【交易核心V8.1】市场量化决策 龙头中军核心的定义指标 不停打磨且经实战 配备龙头抱团主副图选股指标【众筹指标系列】 阿尔法指标网-提供金钻指标以及精品亲测实战指标公式,汇集各大股市名师高手教程、股市战法交流等.....阿尔法指标网](https://www.guxue8.cn/wp-content/uploads/2026/04/image-118.png)
![图片[2]阿尔法指标网-提供金钻指标以及精品亲测实战指标公式,汇集各大股市名师高手教程、股市战法交流等.....【交易核心V8.1】市场量化决策 龙头中军核心的定义指标 不停打磨且经实战 配备龙头抱团主副图选股指标【众筹指标系列】 阿尔法指标网-提供金钻指标以及精品亲测实战指标公式,汇集各大股市名师高手教程、股市战法交流等.....阿尔法指标网](https://www.guxue8.cn/wp-content/uploads/2026/04/image-119-scaled.png)
![图片[3]阿尔法指标网-提供金钻指标以及精品亲测实战指标公式,汇集各大股市名师高手教程、股市战法交流等.....【交易核心V8.1】市场量化决策 龙头中军核心的定义指标 不停打磨且经实战 配备龙头抱团主副图选股指标【众筹指标系列】 阿尔法指标网-提供金钻指标以及精品亲测实战指标公式,汇集各大股市名师高手教程、股市战法交流等.....阿尔法指标网](https://www.guxue8.cn/wp-content/uploads/2026/04/image-124-scaled.png)
![图片[4]阿尔法指标网-提供金钻指标以及精品亲测实战指标公式,汇集各大股市名师高手教程、股市战法交流等.....【交易核心V8.1】市场量化决策 龙头中军核心的定义指标 不停打磨且经实战 配备龙头抱团主副图选股指标【众筹指标系列】 阿尔法指标网-提供金钻指标以及精品亲测实战指标公式,汇集各大股市名师高手教程、股市战法交流等.....阿尔法指标网](https://www.guxue8.cn/wp-content/uploads/2026/04/image-125-scaled.png)
![图片[5]阿尔法指标网-提供金钻指标以及精品亲测实战指标公式,汇集各大股市名师高手教程、股市战法交流等.....【交易核心V8.1】市场量化决策 龙头中军核心的定义指标 不停打磨且经实战 配备龙头抱团主副图选股指标【众筹指标系列】 阿尔法指标网-提供金钻指标以及精品亲测实战指标公式,汇集各大股市名师高手教程、股市战法交流等.....阿尔法指标网](https://www.guxue8.cn/wp-content/uploads/2026/04/image-126-scaled.png)
![图片[6]阿尔法指标网-提供金钻指标以及精品亲测实战指标公式,汇集各大股市名师高手教程、股市战法交流等.....【交易核心V8.1】市场量化决策 龙头中军核心的定义指标 不停打磨且经实战 配备龙头抱团主副图选股指标【众筹指标系列】 阿尔法指标网-提供金钻指标以及精品亲测实战指标公式,汇集各大股市名师高手教程、股市战法交流等.....阿尔法指标网](https://www.guxue8.cn/wp-content/uploads/2026/04/image-127-scaled.png)
![图片[7]阿尔法指标网-提供金钻指标以及精品亲测实战指标公式,汇集各大股市名师高手教程、股市战法交流等.....【交易核心V8.1】市场量化决策 龙头中军核心的定义指标 不停打磨且经实战 配备龙头抱团主副图选股指标【众筹指标系列】 阿尔法指标网-提供金钻指标以及精品亲测实战指标公式,汇集各大股市名师高手教程、股市战法交流等.....阿尔法指标网](https://www.guxue8.cn/wp-content/uploads/2026/04/image-128-scaled.png)
![图片[8]阿尔法指标网-提供金钻指标以及精品亲测实战指标公式,汇集各大股市名师高手教程、股市战法交流等.....【交易核心V8.1】市场量化决策 龙头中军核心的定义指标 不停打磨且经实战 配备龙头抱团主副图选股指标【众筹指标系列】 阿尔法指标网-提供金钻指标以及精品亲测实战指标公式,汇集各大股市名师高手教程、股市战法交流等.....阿尔法指标网](https://www.guxue8.cn/wp-content/uploads/2026/04/image-129-scaled.png)
![图片[9]阿尔法指标网-提供金钻指标以及精品亲测实战指标公式,汇集各大股市名师高手教程、股市战法交流等.....【交易核心V8.1】市场量化决策 龙头中军核心的定义指标 不停打磨且经实战 配备龙头抱团主副图选股指标【众筹指标系列】 阿尔法指标网-提供金钻指标以及精品亲测实战指标公式,汇集各大股市名师高手教程、股市战法交流等.....阿尔法指标网](https://www.guxue8.cn/wp-content/uploads/2026/04/image-131.png)
![图片[10]阿尔法指标网-提供金钻指标以及精品亲测实战指标公式,汇集各大股市名师高手教程、股市战法交流等.....【交易核心V8.1】市场量化决策 龙头中军核心的定义指标 不停打磨且经实战 配备龙头抱团主副图选股指标【众筹指标系列】 阿尔法指标网-提供金钻指标以及精品亲测实战指标公式,汇集各大股市名师高手教程、股市战法交流等.....阿尔法指标网](https://www.guxue8.cn/wp-content/uploads/2026/04/image-132.png)
![图片[11]阿尔法指标网-提供金钻指标以及精品亲测实战指标公式,汇集各大股市名师高手教程、股市战法交流等.....【交易核心V8.1】市场量化决策 龙头中军核心的定义指标 不停打磨且经实战 配备龙头抱团主副图选股指标【众筹指标系列】 阿尔法指标网-提供金钻指标以及精品亲测实战指标公式,汇集各大股市名师高手教程、股市战法交流等.....阿尔法指标网](https://www.guxue8.cn/wp-content/uploads/2026/04/image-130.png)
【特大喜讯】积分充值大优惠,限时1个月优惠活动开始啦~














暂无评论内容